LOADING...
HOTLINE បណ្តឹងតវ៉ា: 023 63 63 172
អំពីយើង
ទីតាំង
ទំនាក់ទំនង
Day
Month
,
00
-
Year
00
:
00
:
00
AM
អំពីហ្វាមើរហ្វាយនែន
នាយកគ្រប់គ្រងទូទៅ
ទស្សនៈវិស័យ បេសកកម្ម
ប្រវត្តិគ្រឹះស្ថាន
រចនាសម្ព័ន្ធ
ភាគទុនិក
ក្រុមប្រឹក្សាភិបាល
អាជ្ញាប័ណ្ណ
ផលិតផល
កម្ចីក្រុម
កម្ចីឯកត្តជន
កម្ចីតាមរដូវកាល
កម្ចីមន្ត្រីរាជការ
កម្ចីកែលម្អគេហដ្ឋាន
កម្ចីសហគ្រាសខ្នាតតូច និងមធ្យម
កម្ចីរថយន្ត
កម្ចីប្រើប្រាស់ផ្ទាល់ខ្លួន
របាយការណ៍
ឱកាសការងារ
វីដេអូ និងពាណិជ្ជកម្ម
គ្រឹះស្ថានមីក្រូហិរញ្ញវត្ថុ ហ្វាមើរ ហ្វាយនែន អិលធីឌី គឺជាគ្រឹះស្ថានឯកជន
ហ្វាមើរ ហ្វាយនែន
ទំព័រដើម
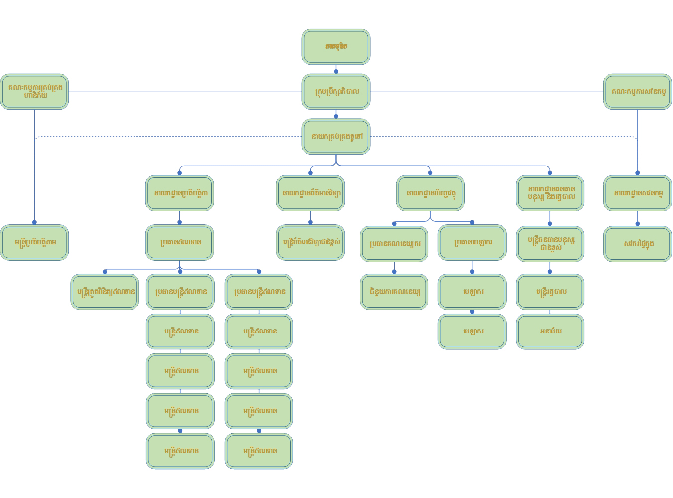
រចនាសម្ព័ន្ធ របស់គ្រឹះស្ថាន
រចនាសម្ព័ន្ធ របស់គ្រឹះស្ថាន
រចនាសម្ព័ន្ធ របស់គ្រឹះស្ថាន
ប្រាក់កម្ចីឯកត្តជន
ឥណទានរថយន្ដ
កម្ចីកែលម្អគេហដ្ឋាន
ផលិតផលប្រាក់កម្ចីក្រុម
ឥណទានមន្រ្តីរាជការ
កម្ចីតាមរដូវកាល
ឥណទានម៉ូតូ
ប្រាក់កម្ចីសហគ្រាសខ្នាតតូច និងមធ្យម